您当前的位置:首页 新闻资讯 通知公告

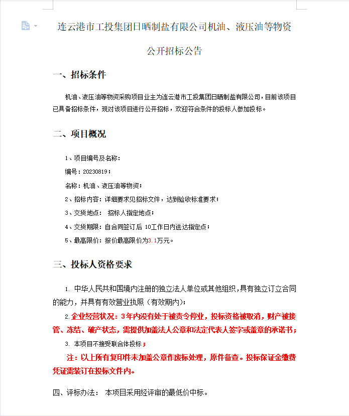
连云港市工投leyu(中国)日晒制盐有限公司机油、液压油等物资公开招标公告

发布时间:2023-09-06 阅读量: